YOTTA BLOCK (YB-1)
Commercial Energy Storage
The YOTTA BLOCK (YB-1) is a fully-integrated energy storage technology (1kWh capacity) that seamlessly integrates behind photovoltaic (PV) modules on commercial rooftops which solves one of the industry’s biggest challenges of “Where do you put the batteries?”. Engineered with an advanced passive thermal regulation technology, it safely enables a distributed format while maximizing the life and performance of the battery under extreme thermal conditions.
The YOTTA BLOCK modular design is able to scale to meet the changing needs of commercial buildings while optimizing for today’s demands. With its plug-and-play design and direct integration with Yotta’s Dual Power Inverters, deployment of the technology is a breeze.
DISTRIBUTED ENERGY STORAGE SYSTEM THAT ADAPTS
-
Passively maintains batteries at their preferred working temperature range (70-100°F), meaning a prolonged life with its entirely solid-state thermally regulated technology without any maintenance needed.
-
Safest chemistry on the market (No thermal runaway and longer battery life). Our UL 9540A testing demonstrated no external flaming, fully containing the induced thermal runaway.
-
Low Voltage System Design (<60VDC) eliminates arc fault risk for both the solar and energy storage system.
-
Each YOTTA BLOCK (YB-1) is surrounded by a layer of ceramic which insulates and acts as a fire blanket allowing extreme weather conditions.
-
Modular design scales in 1 kWh increments, meaning that targets based on jurisdiction, code, or building need are addressed with accuracy.
-
Meter quality sensors let you analyze performance data at a system and module level through YOTTA VISION 2.0 when connected to the gateway. Reduce energy costs with dedicated TOU (Time of Use) and peak shaving strategies.
Passive Thermal Cooling Technology
Standard MC4 Connectors
Universal Compatibility with many commercial racking solutions
UNDERSTANDING THE DUCK CURVE AND SOLAR CLIPPING
DC-Coupled Energy Storage not only recaptures the clipped energy but can enable DC ratios of 2+. This equates to a >40% reduction in the amount of solar inverter required (AC). conversely, >60% more DC solar to be installed behind a given AC interconnection limit. Additionally, the Energy Storage System will organicallyshift energy from the middle of the day (belly of the duck) to the evening when solar is ramping down (head of the duck).
DC SOLAR CLIPPING RECAPTURE AND SOLAR BASELOAD
Typical solar installations oversize the DC array by 20-30% (i.e. DC ratio of 1.2-1.3). On the best performing days of the year this results in clipping of solar production because the inverters aren’t large enough to convert all the energy. This results in up to 5% of energy loss annually. For DC coupled Energy Storage Systems, this energy can be directly stored into the battery, recapturing the Energy Loss.
BETTER PERFORMANCE, EVEN BETTER DATA
YOTTA VISION 2.0 integrates brand new features. Understand how your system performs at both a system and a module level. Design and edit your site natively through the DXF tool. The new mapping visualizations precisely show when an event occurred. Keep track of temperature, energy consumption, energy captured, output, SOC (%) and store all your commissioningdocumentation in the same place.
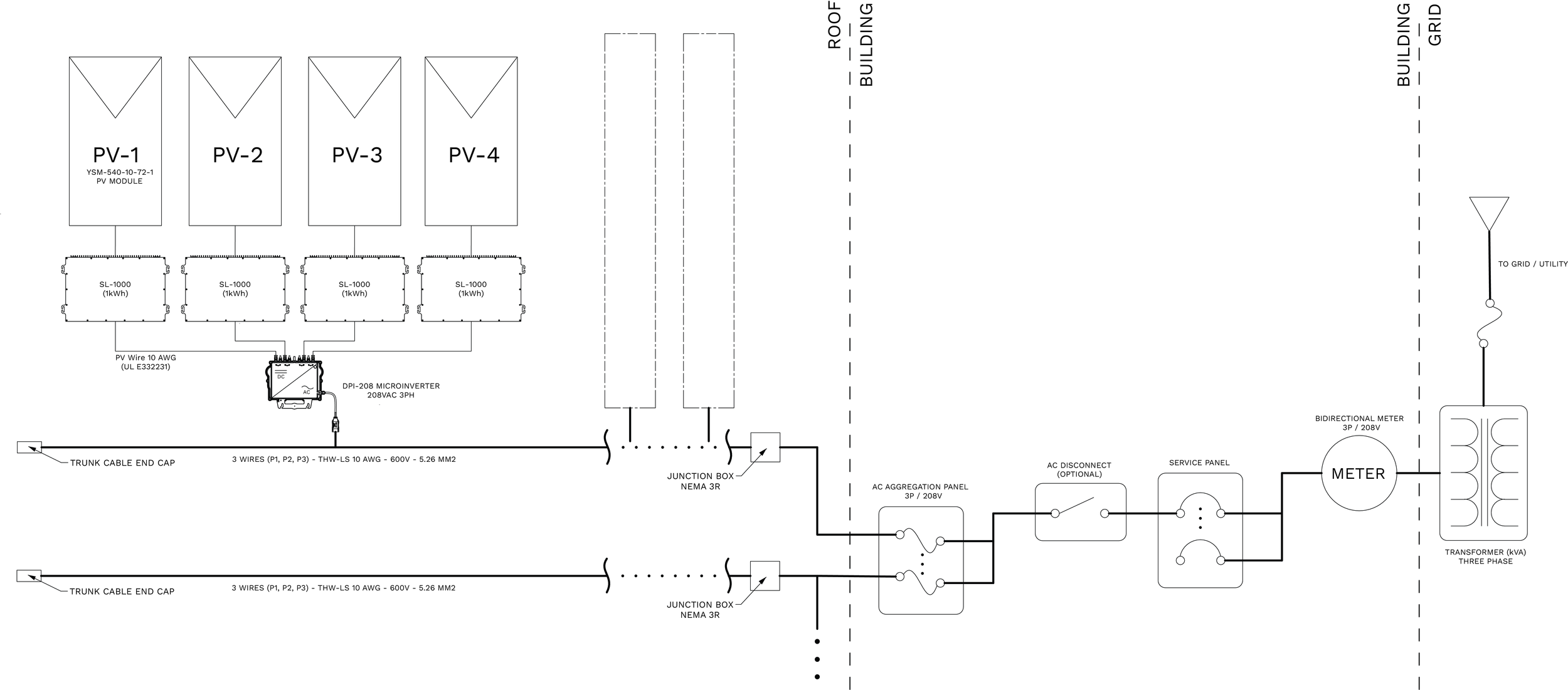
SYSTEM ARCHITECTURE
OUR OTHER PRODUCTS
Yotta's Dual Power Inverters (DPI-208 and DPI-480) are native 3-phase microinverters that each support four high capacity solar modules and deliver outstanding performance. Yotta’s DPI-208 and DPI-480 are powerful plug-and-play MLPE inverters that install faster than any other solution in the market and comply with rapid shutdown requirements.
MICROINVERTER (208/480v)

